body,td,th { font-family: "Microsoft YaHei", "微软雅黑", SimSun, "宋体", "Lucida Grande", Tahoma, Arial, Helvetica, sans-serif;}
《立法法》等法律对地方立法权限规定模糊,但有关机关对这些模糊领域的的解释又非常严格。从法律实践的结果看,这种做法使地方立法活动的空间受到了不合理的挤压,引发了一系列问题。鉴此,上海市人大常委会向立力博士在《政治与法律》杂志2015年第1期发表论文《地方立法发展的权限困境与出路试探》,对上述问题及其解决路径提出了自己的看法。
【要点】:中央对地方滥用立法权的担忧促使其严格限缩地方立法权限,但限缩采用了模糊规定加严格解释的做法,在一定程度上限制了地方立法创新并使立法权的使用发生变异。作者认为,应建立公开的“地方性事务”确立机制,区分地方滥用行政区与滥用立法权的实际情况,重构地方立法权限的基本格局。
一、“有限”的地方立法权
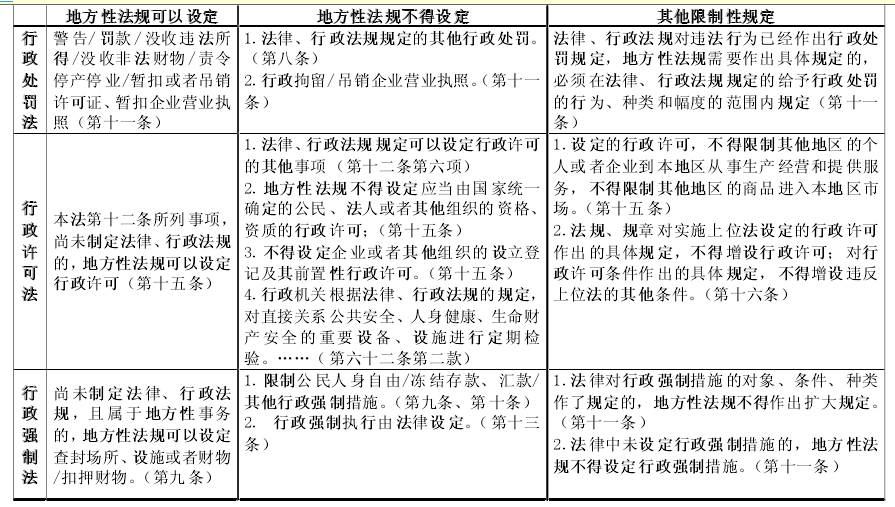
其一、《立法法》第八条列举了十项只能制定法律的事项。此外,相关法律对地方立法的调整手段也有限制性规定,详见下表:

其二、法律对地方立法权限模糊规定却又严格解释,这从中央立法、“地方性事务”和地方执法三个层面得到反映:
1、关于中央专属立法权的“溢出效应”。《立法法》第八条关于法律保留的规定中使用了一些模糊用词,如第七项、第八项规定的“民事基本制度,基本经济制度以及财政、税收、海关、金融和外贸的基本制度”由法律规定。从逻辑上分析可得出两个结论:一是与基本制度相对应,应该存在一个“非基本制度”的范畴,这个范畴内的事项不属于法律保留,地方性法规可以进行调整;二是虽为法律保留事项,但法律作出规定较为原则时,地方性法规可做实施性的规定。遗憾的是,这只是基于逻辑分析得出的“空间”,在《立法法》其他条款中并未得到回应。2004 年某省人大常委会就“是否能通过地方性法规对民防工程的产权登记进行规定”提出询问,全国人大常委会法工委答复时就明确指出,“关于人民防空工程设施的登记问题,如属不动产产权登记,则涉及民事法律基本制度。此外,这个问题比较复杂,各地情况也不完全一致,尚需中央有关部门统一研究解决,以不在地方性法规中规定为宜”。而现实情况是,《物权法》颁布之前,我国法律一直未对不动产登记问题作明确规定,全国也没有建立起统一的登记制度,各地均在本辖区范围内开展登记。因此,已有多个省级人大常委会制定了相关登记条例。但全国人大常委会法工委仍然从严解释“基本民事制度”的内涵。中央答复口径确定后,地方立法出于规避“立法风险”的考虑,只能从更严格的角度理解,回避这些领域。法律用语的模糊看似给地方立法留下了空间,但实际效果是,中央专属立法权因严格解释而产生了“溢出”效应,反而限制了地方立法权限。
2、“地方性事务”的模糊性。《立法法》第六十四条第一款在表意上存在模糊,其第二项规定,“属于地方性事务需要制定地方性法规的事项”可以由地方性法规规定,但《立法法》并未进一步释名何为“地方性事务”。实践中,地方立法时常在何为“地方性事务”上产生困扰。有学者曾对中央政府事权与地方政府事权做过比较,结果显示基于《国务院组织法》和《地方组织法》的规定,我国中央事权与地方事权存在大量的交叉重叠之处,几乎找不出何为“地方性事务”。
3、模糊立法和严格解释在地方执法中造成的困境。实践中常遇到一种情况,即法律、行政法规对某一行为作了义务性规定,如“不得实施该行为”,但出于种种考虑,法律、行政法规没有设定相应的行政处罚。这种规定在客观上造成一种现象,即一种行为被宣告为“非法”,但社会是否遵照执行全凭自觉,违法者不必承担法律、行政法规层面的责任。问题是,在这种情况下,为了达到必要的管理效果,地方立法能否对其设定行政处罚呢?由于“法律、行政法规已经作出行政处罚规定”的涵义不明确,实践中就产生了两种理解。持从严的观点认为,法律、行政法规未设定行政处罚本身就是一种态度,故这种情形应认定为“法律、行政法规已经作出行政处罚规定”,地方立法不得再对该类行为设定行政处罚,否则当属越权立法。持宽松的观点认为,这种情况可以理解为法律、行政法规未对该行为作出行政处罚规定,地方性法规自然可以设定行政处罚。然而,全国人大常委会法工委给出了严格解答:“如果法律规定某一行为属于违法行为,或者对某种行为作了义务性规定,但并未对上述行为设定相应的行政处罚,行政法规、地方性法规或者规章不能设定行政处罚。”
二、权限受限导致地方立法可能面临的发展困境
其一、减少了立法创新和探索,各地各层级重复立法现象较多。模糊的地方立法权限边界给创新带来了不少风险,与尝试创新相伴的是“越界”、“试错”的不断出现。例如,某省人大常委会曾计划在地方性法规中设立假释保证金、保外就医保证金制度,但很可能触碰到了“犯罪和刑罚、诉讼制度”的内容,而属于《立法法》规定的中央专属立法权;又如,某地曾打算将市高级人民法院和市人民检察院作为地方性法规草案的提案主体,但考虑到司法机关的提案必然涉及到诉讼制度,而这也是中央专属立法权,因此最终放弃。相比上述容易触碰立法权限边界的创新来说,一些明显的地方管理事项就安全很多,例如本地城市的管理领域等。各地因此争相在这一领域发力,产生了大量“无论从标题、结构,还是规范内容、条文表述等方面,大都大同小异”的法规。而除了省级立法的横向重复情况之外,国务院部委、省会城市以及较大市的立法也都面临类似的权限困境,他们也倾向于选择在类似领域立法,结果造成不同层级法规、规章的扎推设置。
其二、制度设计呈两极分化:照搬照抄或空中楼阁。由于地方立法在选择调整手段方面仅存有限的空间,因此,无论是赋予行政机关行政权,还是设定相对人义务,抑或是设定公民民事权利义务,都显得左右为难。有时设定一项管理权,但受到上位法的限制,无法设定相应的行政处罚或者行政强制,管理权就无从“落地”;有时规定一项公民的民事权利,在明确对应民事义务时,却犹豫是否会触碰到民事基本制度而越权。因此,不少地方为了回避风险干脆后退一步,全部照抄相关法律或行政法规的条文。与之同质的另一种情况是,法规仅提出一个行政管理或者民事权利的基本原则,而不对具体调整手段作任何规定,致使整个制度变成“空中楼阁”,美其名曰“倡导性规定”,实则根本无法实施,成为“景观式立法”。
其三、中央下放事权不纳入地方立法视野。以近年“房产税”政策试点为例。从事权看,这项政策涉及税收开征,属于中央专属事权,对应于《立法法》第八条第八项的“税收基本制度”,是法律保留的范畴,只能由法律(或者法律授权行政法规)进行规定。国务院出于审慎推进改革、充分兼顾地方实际的考虑,对开征房产税作出原则规定后,选择重庆市和上海市作为试点,授权地方政府对政策具体实施进行规定。两地均没有以地方性法规的形式来落实政策,而是选择了行政命令、政府规章的形式承接与落实房产税政策。沪渝两市做此选择,可能考虑到涉税事项属中央事权,地方立法在这方面的权限并不明确,因为两地文件中都表示系根据国务院授权对房产税试点中的税收征管细节作出规定。出于提高政府管理效率和调动地方政府积极性的考虑,中央政府将某项事权下放交地方政府承接和具体落实是常见的,这类下放事权多与经济管理相关,如针对特定经济政策的试点等。但地方政府往往选择行政命令、政府规章为政策载体,除非有明确法律规定,否则很少会选择以地方立法形式确立相关实施政策。
其四、调整对象拼比眼球效应。能够纳入地方性法规调整对象范畴的,应当是那些可以形成清晰的“权利—义务”对应关系和具备“可调整性”的社会关系。一个不值得提倡的倾向是,为了在有限的立法权限内多作文章,体现探索和创新,并确保避开立法权限上的越界风险,有的地方在选择法规立项时,把注意力转向法的调整对象的边缘领域(这些领域上位法少,越界风险小),追求选题新奇,而忽视“可调整性”,从而偏离了立法工作的基本规律,结果引得新闻媒体频频炒作,最终伤害了地方立法的权威。例如,有的地方通过立法规定,“公共厕所苍蝇数不得多于 2 只”,禁止“在便器外便溺”;有的地方通过立法将杜绝早恋列为未成年人保护内容,规定“父母或者监护人对未成年人的早恋行为要进行批评、教育、制止和矫正”;还有的地方以保护老年人财产权利为名,规定“有独立生活能力的成年子女要求老年人经济资助的,老年人有权拒绝。成年子女或者其他亲属不得以无业或者其他理由索取老年人的财物”,这些奇特立法引发社会热议。
其五、为行政主管部门确定职责成为法规主要内容。还有一些地方立法将关注的方向掉头向内,从原本指向社会事务管理转而指向政府内部的部门分工,法规中的大部分制度都着眼于为不同行政主管部门划分职责。造成这种现象的原因在于,一些原本立足于积极管理的制度设计,因为地方立法无法给予必要的调整手段支撑,或者调整对象超出地方立法权限范畴,而不得不改为消极的“倡导性”、“鼓励性”的条文,缺乏可执行性。相反,对行政主管部门的职责分工进行确定就不存在立法权限风险。当然,部门职责法定化对推动依法行政有一定积极意义。但若这些内容在地方立法中的比例过重,则会给地方立法带来缺陷:一则造成地方立法的必要性减等,部门之间的分工通过政府规章、文件(例如三定方案)等形式予以确定即可,地方立法深度介入之后使其与两类低位阶文件相混同;二则地方性法规会因为部门职责分工调整而被迫频繁修改,破坏了法规的稳定性和严肃性。
三、国家严格限制地方立法权限的动因分析
其一、维护国家法制统一的指导思想更容易在制度转化时体现。“统一、分层”是我国立法体制的一体两面,都十分重要,但由于“法制统一”所蕴含的标准、要求明确具体,故而在法律条文中的投射更清晰。为了贯彻国家法制统一的原则,“《立法法》不可能划出一块只能由地方立法而中央不得涉及的权限”。
其二、对地方立法权的滥用存有担心。从全国人大常委会会议审议发言中,颇能看出立法机关对地方立法权被滥用的担心。不少委员认为,放宽地方立法权限很可能会造成地方法规“各自为阵”,侵害中央立法权限,最终破坏我国法制统一。回顾立法的时代背景可发现,多部与配置地方立法权限有关的法律,制定时期集中在上世纪90年代,该时代是政府、市场关系在摸索中纠结错位的时期,“找市场不如找市长”、“地方、行业保护”、“部门利益法制化”等现象多现。国家对全国统一大市场能否成型,以及能否保持健康发展的前景,怀有深切的担忧。
其三、界定地方立法权限面临立法技术上的困难。全国人大常委会法工委并没有回避《立法法》中存在模糊语意表达的情况,对于为什么做这样的处理,立法机关面临着非常实际的问题,即“如何将各方面的立法权限,特别是将中央行政机关和地方各级权力机关以及政府的立法权限进一步具体化和明确化,是个十分复杂的问题,还有待于在立法实践中逐步探索和积累经验”。可见,中央与地方事权的重复交叉确实成为困扰立法机关的问题,在这种事权分配背景下,如果还以是否属于“地方性事务”作为唯一标准来界定地方立法权限范围,则很难确定一个清晰、周延的界限。
其四、认为法律体系形成后地方立法空间有限。国家法律逐步健全,尤其是法律体系形成之后,虽然全国人大常委会一再强调地方立法是法律和行政法规的必要补充,但关于地方立法空间不大的观点并不少见。《立法法》修正草案审议时,有委员提出,“赋予设区的市地方立法权必要性不大。现在的法律体系已经形成,立法也越来越细化,地方立法的空间已经不大。另外,现在省、自治区人大常委会的立法内容与上位法很多是重复的,有些只是相关上位法内容的重新整合而已,再下放一级,重复现象会更多”。
四、限制地方立法权命题的重新审视
其一、防止地方立法权滥用不必简单等同于限制地方立法权。
1、要区别看待滥用行政权与滥用立法权。当前地方立法、执法乱向确实频繁出现,但前文已经分析,这与法律严格限制地方立法权,尤其是地方立法向行政机关授予行政权力方面权限的背景有关。且地方立法权与地方行政权在性质上截然不同,虽然同属地方层级,但其权力来源、行使主体、程序、监督机制都不同,两者之间不能简单地划等号。
2、防止地方立法权滥用应当从健全人民代表大会制度着手。当前党中央围绕地方立法问题的一个基本判断是,当前我国依然存在一定程度的地方立法权滥用现象,因此国家立法机关对此保持警惕的立场不会改变。但作者认为,避免地方立法权滥用有多种方法。从“体制机制”方面看,首先可以建立健全立法民主程序,只有充分的民主程序才能够避免立法过程中的“长官意志”和“一言堂”;其次可以进一步完善、做实备案审查程序,一旦发现有滥用地方立法权的法规,则依法予以撤销。人民代表大会制度本身即已蕴含了充分的“免疫机制”———民主立法程序———以防止个别人或部门滥用地方立法权。同理,防止地方立法权滥用的根本路径应当是运用好人民代表大会制度,发挥人大在地方立法中的主导作用。相反,将地方立法权限制在一个狭窄的空间内的做法,尽管客观上也可以实现防止地方立法权滥用的效果,但也带来了地方政府管理地方事务的积极性和手段受到不恰当限制的副作用,制度设计失于刻板、成本过大,恐有因噎废食之嫌。
其二、“地方性事务”的范围可留待地方立法进行探索。关于界定“地方性事务”的内涵与外延,作者认为,《立法法》修改过程中可不必纠结于精确界定“地方性事务”的范围,因为从立法技术的角度看,很难说这个概念具有准确、可界定的法律内涵;进一步结合地方立法实践看,“地方性事务”的范围会随着党和国家关于中央与地方事权分配的思想、政策之变化而变化。作者认为在尊重中央专属立法权,确保法制统一的前提下,有一个方向值得重视,即通过地方立法平台来统一、规范地承接中央下放事权,进而推动地方性法规成为地方重大政策的唯一法源。
五、对《立法法》相关内容的具体修改建议
其一、尝试授予地方专属立法权。尽管地方政府专属事权在《宪法》和《地方组织法》上找不到直接依据,但依法理以及政府运作经验,的确存在一定的事项范围,中央政府几乎不会干预。例如,地区性的城市建设和运营、环境保护、社会秩序、社会福利,等等。《立法法》修正案将立法权授予设区的市的同时,将其立法权限定在“城市建设、市容卫生、环境保护”三个领域,也是对这个现实的认可。因此《立法法》可以依此类推,对第六十四条中的“地方性事务”的范围作出一些清晰的指向。
其二、法难以精确界定的领域要放松法律解释口径。一个必须正视的现实是“地方性事务”的范围难以从文本上作出精确规范。无论是《立法法》第六十四条关于地方立法权的授权规定也好,第八条关于地方立法权的限制规定也好,都是如此。列举式规定本属于立法技术上最有利于清晰表达立法意图的方法,但为了精确列举的范围,必须对可能造成边界模糊的交叉领域进行更细化的列举,然而进一步的列举又会产生新的交叉领域,再度产生边界模糊。造成这种现象的原因,是成文法在表意上的缺陷,以及法律的滞后性,两者都无法根本克服。因此,立法本就会留出一定的模糊空间,使用兜底条款、“等”字,给立法解释留下空间。但今后关于地方立法权限的解释口径应当有所调整,不要一遇到权限模糊地带就堵截,而应当给地方立法的探索留下空间。
其三、法律调整手段维度须适度松绑。具体而言可分为四个方面来进行
1、可以考虑以法律设定的罚款数额为最低限度或最低幅度,地方立法不得低于这个限度或幅度,在此基础上,由地方立法根据本地区的实际情况,结合该种违法行为对本地区的危害程度,决定是否适度提高罚款的限度和幅度。
2、对于法律作出义务性规定但没有设定行政处罚的行为,允许地方性法规视本地区情况增设行政处罚措施。
3、适度改变当前过多的限制,在“查封场所、设施或者财物”、“扣押财物”之外,允许地方立法设定“冻结存款、汇款”的强制措施,因为其本质上也是对财产权的强制,在影响当事人财产权利方面,与查封场所、扣押财物没有本质区别。
4、允许地方立法设定部分行政强制执行方式,例如“加处罚款或者滞纳金”,这类低强度的行政强制执行措施,完全可以由地方立法加以设定。